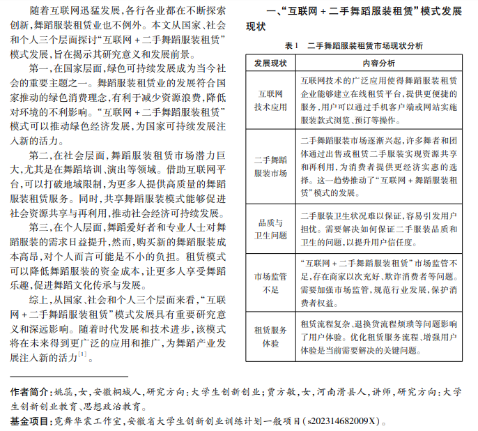
随着互联网技术普及和二手经济兴起,“互联网 +二手舞蹈服装租赁”模式逐渐受到关注。该模式 结合互联网平台和二手舞蹈服装的租赁业务,为舞蹈爱好者提供了便捷、经济实惠的舞蹈服装获取途径,并为 舞蹈服装资源的再利用提供了新的可能,有助于减少资源浪费。本文探讨“互联网 +二手舞蹈服装租赁”模式 发展现状及存在问题,提出相应对策,以促进该模式健康发展。