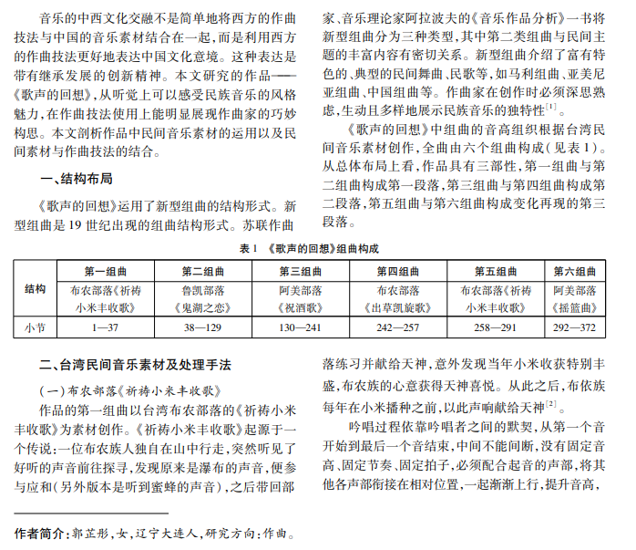
梁雷是著名美籍华裔作曲家,其作品《歌声的回响》取材于台湾的民间音乐,展现了他极富个性的 创作理念与思想内涵。本文以梁雷弦乐四重奏《歌声的回想》(SongRecollections)为研究对象,从作曲技术理论 视角探究作品内部的音乐素材及组织手法,阐释音高组织与其创作理念之间的关联。